下列施工成本管理的措施中,属于组织措施的有( )。
- A.进行技术经济分析,确定最佳施工方案
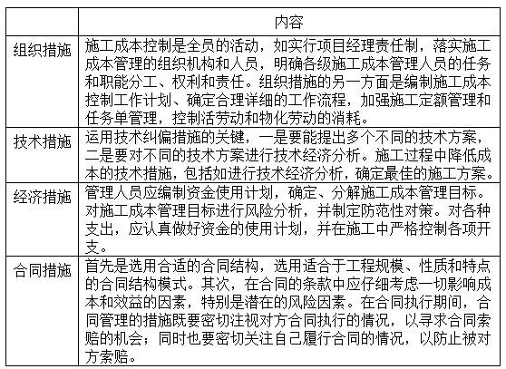
- B.编制施工成本控制工作计划
- C.对成本目标进行风险分析,并制定防范性对策
- D.确定合理详细的工程流程
- E.做好资金使用计划,严格控制各项开支
正确答案及解析
正确答案
B、D
解析
本题考核的是施工成本管理的组织措施。

BD项:属于组织措施。所以BD项正确。
A项:属于技术措施。所以A项错误。
CE项:属于经济措施。所以CE项错误。
综上所述,正确选项为BD。
你可能感兴趣的试题
根据《招标投标法实施条例》,视为投标人相互串通投标的情形有( )。
-
- A.投标人之间协商投标报价
- B.不同投标人委托同一单位办理投标事宜
- C.不同投标人的投标保证金从同一单位的账户转出
- D.不同投标人的投标文件载明的项目管理成员为同一人
- E.投标人之间约定中标人
- 查看答案
某建设工程项目中标人与招标人签订合同并备案的同时,双方针对结算条款签订了与备案合同完全不同的补充协议。后双方因计价问题发生纠纷,遂诉至法院。法院此时应该( )作为结算工程款的依据。
-
- A.双方达成的补充协议
- B.双方签订的备案合同
- C.类似项目的结算价格
- D.市场的平均价格
- 查看答案
建筑安装工程费用项目组成中,暂列金额主要用于( )。
-
- A.施工合同签订时尚未确定的材料设备采购费用
- B.施工图纸以外的零星项目所需的费用
- C.隐藏工程二次检验的费用
- D.施工中可能发生的工程变更价款调整的费用
- E.项目施工现场签证确认的费用
- 查看答案
根据《中华人民共和国招标投标法》及相关法规,对必须招标的项目,招标人行为符合要求的是( )。
-
- A.就同一招标项目向潜在投标人提供有差别的项目信息
- B.委托两家招标代理机构,设置两处报名点接受投标人报名
- C.以特定行业的业绩、奖项作为加分条件
- D.限定或者指定特定的品牌
- 查看答案
关于施工图预算和施工预算的说法,错误的是( )。
-
- A.施工预算的材料消耗量一般低于施工图预算的材料消耗量
- B.施工预算是施工企业内部管理的一种文件,与建设单位无直接关系
- C.施工预算的用工量一般比施工图预算的用工量低
- D.施工图预算中的脚手架是根据施工方案确定的搭设方式和材料计算的
- 查看答案