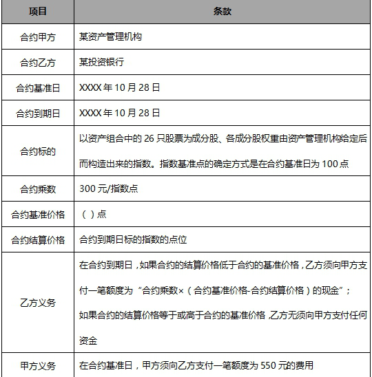
11月份,某资产管理机构持有共26只蓝筹股票,总市值1.2亿元,当期资产组合相对初始净值已经达到了1.3。为了避免资产组合净值在年底前出现过度下滑,影响年终考核业绩,资产组合管理人需要将资产组合的最低净值基本锁定在1. 25水平。为了实现既定的风险管理目标,该资产组合管理人向一家投资银行咨询相应的产品。投资银行为其设计了一款场外期权产 品,主要条款如下表所示:

假如甲方签署了这份场外期权合约后,12月28日指数跌到了95,则当期权被行权后,甲方这时的总市值是( )万元。
- A.11191
- B.11335
- C.12000
- D.12144
正确答案及解析
正确答案
B
解析
当指数跌到了 95被行权时,期权的市值是4000 × 300× (96.2-95) = 144万元,购买期权支付费用4000×550=220万,甲方股票组合价值为:12000-220=11780万元;而此时股票组合的市值为11780× 95/100 = 11191万元;总市值就是 11335万元。
你可能感兴趣的试题

-
- A.H0:γ=1
- B.H0:γ=0
- C.H0:a=0
- D.H0:a=1
- 查看答案
22[判断题(AB)]?波动率增加将使行权价格附近的Gamma减小。( )
-
- A.正确
- B.错误
- C.不确定
- 查看答案
张华担任某期货公司业务主管,对自己与公司客户及公司领导之间的关系有如下认识,其中正确的是( )。
-
- A.客户有不合理的要求时,不能迎合,不能为客户利益而损害所在机构的合法利益
- B.为和其他公司争夺客户,可许诺投资者较低的手续费,甚至低于行业的自律标准,但绝不能低于经营成本
- C.本单位管理人员发出违法违规指令的,应当予以抵制,并向公司控股股东报告
- D.如果发现客户有不诚信、违法违规的行为时,应当及时向公司报告,并注意防范投资者的信用风险
- 查看答案
小李开立期货账户时,期货公司的下列做法中,错误的是( )。
-
- A.实时采集并保存小李头部正面照和身份证正反面扫描件的影像资料
- B.对照有效身份证明文件,核实小李是否是本人亲自开户
- C.仅由营业部保存小李的开户资料和影像资料
- D.发现小李交易编码申请表的姓名与有效身份证明文件的姓名有稍许差异,经首席风险官批准后,为其开立账户
- 查看答案
