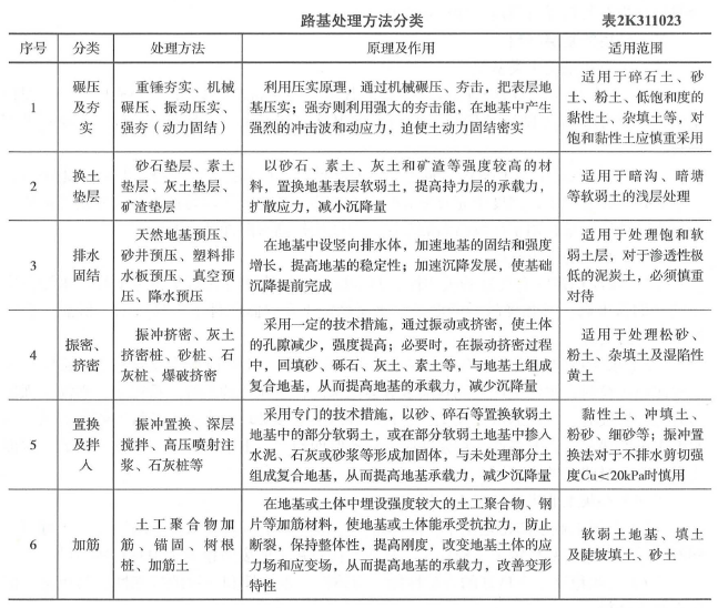
路基常用处理方法中,振密、挤密方法适用于处理()。
正确答案及解析
正确答案
A、B、C、D
解析
P13-15

你可能感兴趣的试题
按照《建筑法》的规定,可以自愿投保的险种有()。
-
- A.机动车辆商业保险
- B.建筑工程一切险
- C.建筑职工工伤保险
- D.安装工程一切险
- E.建筑意外伤害险
- 查看答案
下列关于保险索赔的说法中,正确的是()。
-
- A.投保人进行保险索赔必须提供必要有效的证明
- B.投保人知道保险事故发生后,应当及时通知保险人
- C.保险单上载明的保险财产全部损失,应当按照全损进行保险索赔
- D.保险单上载明的保险财产部分损坏,但已无法修理,只能按照部分损坏进行索赔
- E.如果工程项目同时由多家保险公司承保,则应当平均分配索赔比例
- 查看答案
某住宅工程,建筑工程一切险的被保险人具体包括()。
-
- A.监理工程师
- B.路人
- C.钢筋工
- D.待入住人
- E.登高架设工
- 查看答案
保险事故发生后,依照保险合同请求保险人赔偿或者给付保险金时,投保人、被保险人或者受益人应当向保险人提供其所能提供的资料有()。
-
- A.保险单
- B.出险报告
- C.损失清单
- D.施救措施
- E.出险原因
- 查看答案
保险合同的当事人包括()。
-
- A.投保人
- B.保证人
- C.保险人
- D.被保险人
- E.受益人
- 查看答案